Simulations:

historical-202510p1

Evaluation Date: 2026-03-26 09:22:17+0000

ICONEval User: Manuel Schlund

ICONEval Contacts:

Missing something? Have a look at the debug page.


Basic Model Evaluation (Maps).

Map plots of basic physical variables of the climate system.

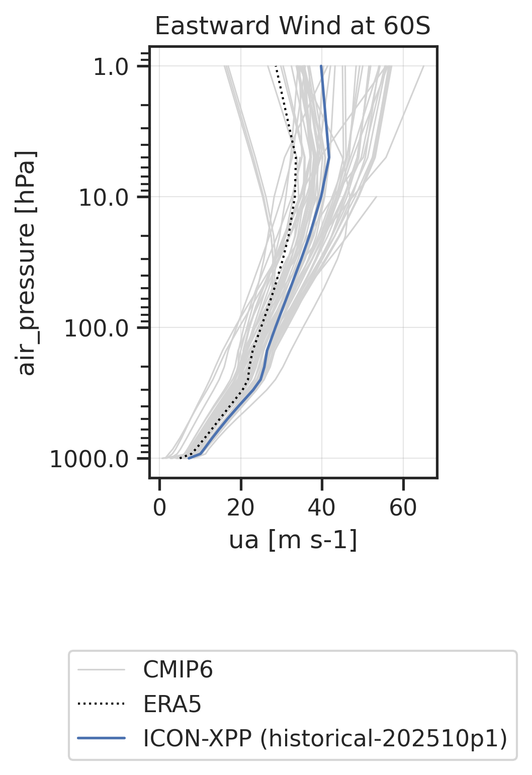
Basic Model Evaluation (Profiles).

Profiles of basic physical variables of the climate system.

Basic Model Evaluation (Time series).

Time series of basic physical variables of the climate system.

Basic Model Evaluation (Zonal Means).

Zonal mean line plots of basic physical variables of the climate system.

Model Evaluation with Focus on Clouds (Annual Cycles in Large-scale Regions).

Annual cycles of several cloud-related variables in large-scale regions.

Note

Time ranges for the different datasets differ:

  • ICON-XPP: 19790101/20140101
  • CMIP6: 19950101/20141231
  • CERES-EBAF: 20030101/20221231
  • CLARA-AVHRR: 19990101/20181231
  • CLOUDSAT-L2: 20060101/20171231
  • ERA5: 20000101/20191231
  • ESACCI-CLOUD: 19970101/20161231
  • ESACCI-WATERVAPOUR: 20030101/20171231
  • ISCCP-FH: 19970101/20161231
  • MODIS: 20030101/20181231
  • MERRA2: 20020101/20211231
  • PATMOS-x: 19970101/20161231

Model Evaluation with Focus on Clouds (Annual Cycles in Subtropical Stratocumulus Regions).

Annual cycles of several cloud-related variables in subtropical stratocumulus regions.

Note

Time ranges for the different datasets differ:

  • ICON-XPP: 19790101/20140101
  • CMIP6: 19950101/20141231
  • CERES-EBAF: 20030101/20221231
  • CLARA-AVHRR: 19990101/20181231
  • CLOUDSAT-L2: 20060101/20171231
  • ERA5: 20000101/20191231
  • ESACCI-CLOUD: 19970101/20161231
  • ESACCI-WATERVAPOUR: 20030101/20171231
  • ISCCP-FH: 19970101/20161231
  • MODIS: 20030101/20181231
  • MERRA2: 20020101/20211231
  • PATMOS-x: 19970101/20161231

Model Evaluation with Focus on Clouds (Maps).

Maps of several cloud-related variables.

Note

Time range for ICON-XPP output: 19790101/20140101

The references are multi-observational means from the following datasets:
  • clivi: CLARA-AVHRR (19990101/20181231), CLOUDSAT-L2 (20060101/20171231), ERA5 (20000101/20191231), ESACCI-CLOUD (19970101/20161231), MERRA2 (20020101/20211231), MODIS (20030101/20181231)
  • clt: CLARA-AVHRR (19990101/20181231), ERA5 (20020101/20211231), ESACCI-CLOUD (19970101/20161231), MERRA2 (20020101/20211231), MODIS (20030101/20181231), PATMOS-x (19970101/20161231)
  • clwvi: CLARA-AVHRR (19990101/20181231), CLOUDSAT-L2 (20060101/20171231), ERA5 (20000101/20191231), ESACCI-CLOUD (19970101/20161231), MERRA2 (20030101/20221231), MODIS (20030101/20181231)
  • lwcre: CERES-EBAF (20030101/20221231), ERA5 (20020101/20211231), ESACCI-CLOUD (19970101/20161231), ISCCP-FH (19970101/20161231), MERRA2 (20020101/20211231)
  • lwp: CLARA-AVHRR (19990101/20181231), CLOUDSAT-L2 (20060101/20171231), ERA5 (20000101/20191231), ESACCI-CLOUD (19970101/20161231), MERRA2 (20030101/20221231), MODIS (20030101/20181231)
  • prw: ERA5 (20020101/20211231), ESACCI-WATERVAPOUR (20030101/20171231), ISCCP-FH (19970101/20161231), MERRA2 (20020101/20211231)
  • swcre: CERES-EBAF (20030101/20221231), ESACCI-CLOUD (19970101/20161231), ISCCP-FH (19970101/20161231), MERRA2 (20020101/20211231)

Model Evaluation with Focus on Clouds (Profiles).

Profiles of several cloud-related variables.

Note

Time ranges for the different datasets differ:

  • ICON-XPP: 19790101/20140101
  • CALIPSO-ICECLOUD: 20070101/20151231
  • CLOUDSAT-L2: 20060101/20171231
  • ERA5: 20020101/20211231

Model Evaluation with Focus on Clouds (Time Series).

Time series of several cloud-related variables.

Consistency checks (Scatter plots).

2D histograms for different consistency checks.

Consistency checks (Time series).

Time series for different consistency checks.

Ocean Evaluation (Annual Cycles)

Annual cycles of ocean variables. (ongoing) model simulations.

Ocean Evaluation (Maps).

Map plots of ocean variables.

Note

Time ranges for the different datasets differ:

  • ICON-XPP: 19790101/20140101
  • WOA: 20000101/20001231

Ocean Evaluation (Time Series).

Time series of ocean variables.

Ocean Evaluation (Zonal Means).

Zonal mean line plots of ocean variables.

Note

Time ranges for the different datasets differ:

  • ICON-XPP: 19790101/20140101
  • ESACCI-SST: 20020101/20211231
  • HadISST: 20020101/20211231
  • NOAA-ERSSTv5: 20010101/20201231
  • WOA: 20000101/20001231

Overall Model Evaluation (Portrait plot).

Portrait plot of different variables covering different aspects of the Earth system.

Note

Time ranges for the different datasets differ:

  • ICON-XPP: 19790101/20140101
  • CMIP6: 19950101/20141231
  • CERES-EBAF: 20030101/20221231 (asr, lwcre, rlut, rsut, swcre)
  • CLARA-AVHRR: 19990101/20181231
  • ERA5: 20000101/20191231 (hus, pr alt., ta, tas, tauu, ua)
  • ESACCI-CLOUD: 19970101/20161231 (clivi, clwvi, clt, lwcre alt., lwp, swcre alt.)
  • ESACCI-WATERVAPOUR: 20030101/20171231 (prw)
  • GPCP-SG: 20030101/20221231 (pr)
  • HadCRUT5: 20020101/20211231 (tas)
  • MODIS: 20030101/20181231 (clivi alt., clwvi alt., lwp alt.)
  • PATMOS-x: 19970101/20161231 (clt alt.)

If two reference data sets are given for a variable, the one marked with "alt." corresponds to the alternative dataset and is plotted in the lower right corner.

Basic sanity checks.

Calculate basic sanity checks on monthly output e.g. for monitoring new model runs.

Sea Ice Evaluation (Annual Cycles)

Annual cycle plots of sea ice variables.

Note

Time ranges for the different datasets differ:

  • ICON-XPP: 19790101/20140101
  • HadISST: 20020101/20211231
  • NSIDC-G02202-sh: 20030101/20221231
  • OSI-450-nh: 20010101/20201231
  • OSI-450-sh: 20010101/20201231

Sea Ice Evaluation (Maps).

Map plots of sea ice variables.

Sea Ice Evaluation (Time Series).

Time series of sea ice variables.

Model Evaluation with Focus on Tuning (Profiles).

Profiles of variables relevant for tuning.

Note

Time ranges for the different datasets differ:

  • ICON-XPP: 19790101/20140101
  • CMIP6: 19950101/20141231
  • ERA5: 20010101/20201231

Model Evaluation with Focus on Tuning (Time Series).

Time series of variables relevant for tuning.

Model Evaluation with Focus on Tuning (Zonal means).

Zonal mean line plots of variables relevant for tuning.

Note

Time ranges for the different datasets differ:

  • ICON-XPP: 19790101/20140101
  • CMIP6: 19950101/20141231
  • CERES-EBAF: 20030101/20221231
  • CLARA-AVHRR: 19990101/20181231
  • CLOUDSAT-L2: 20060101/20171231
  • ERA5: 20000101/20191231
  • ESACCI-CLOUD: 19970101/20161231
  • ESACCI-WATERVAPOUR: 20030101/20171231
  • GPCP-SG: 20030101/20221231
  • ISCCP-FH: 19970101/20161231
  • MODIS: 20030101/20181231
  • MERRA2: 20020101/20211231
  • PATMOS-x: 19970101/20161231